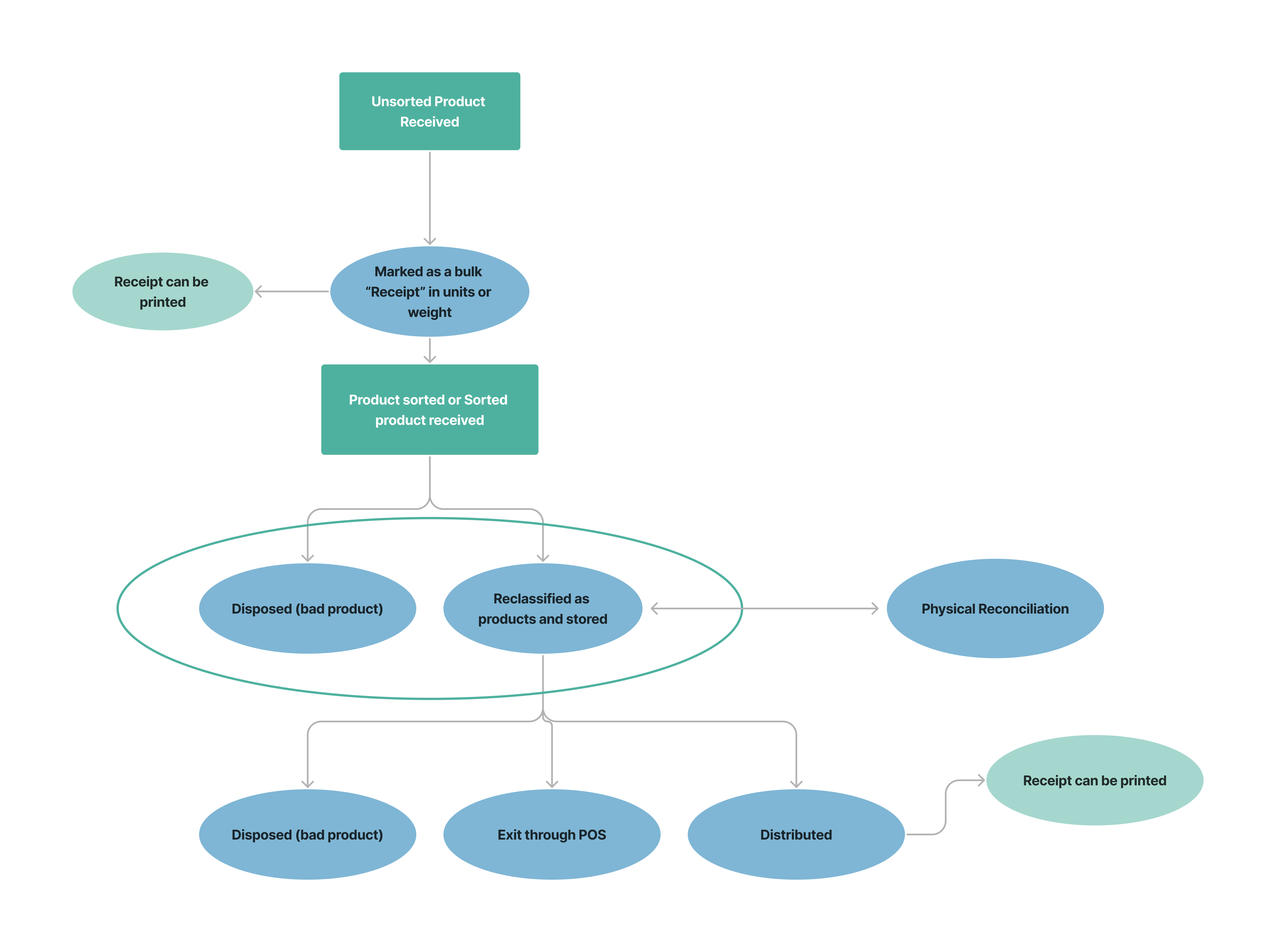
Inventory Workflow March 07, 2023 19:00 Updated Related articles Product Inventory Summary Inventory Reports Product Reconciliation Client duplicate management