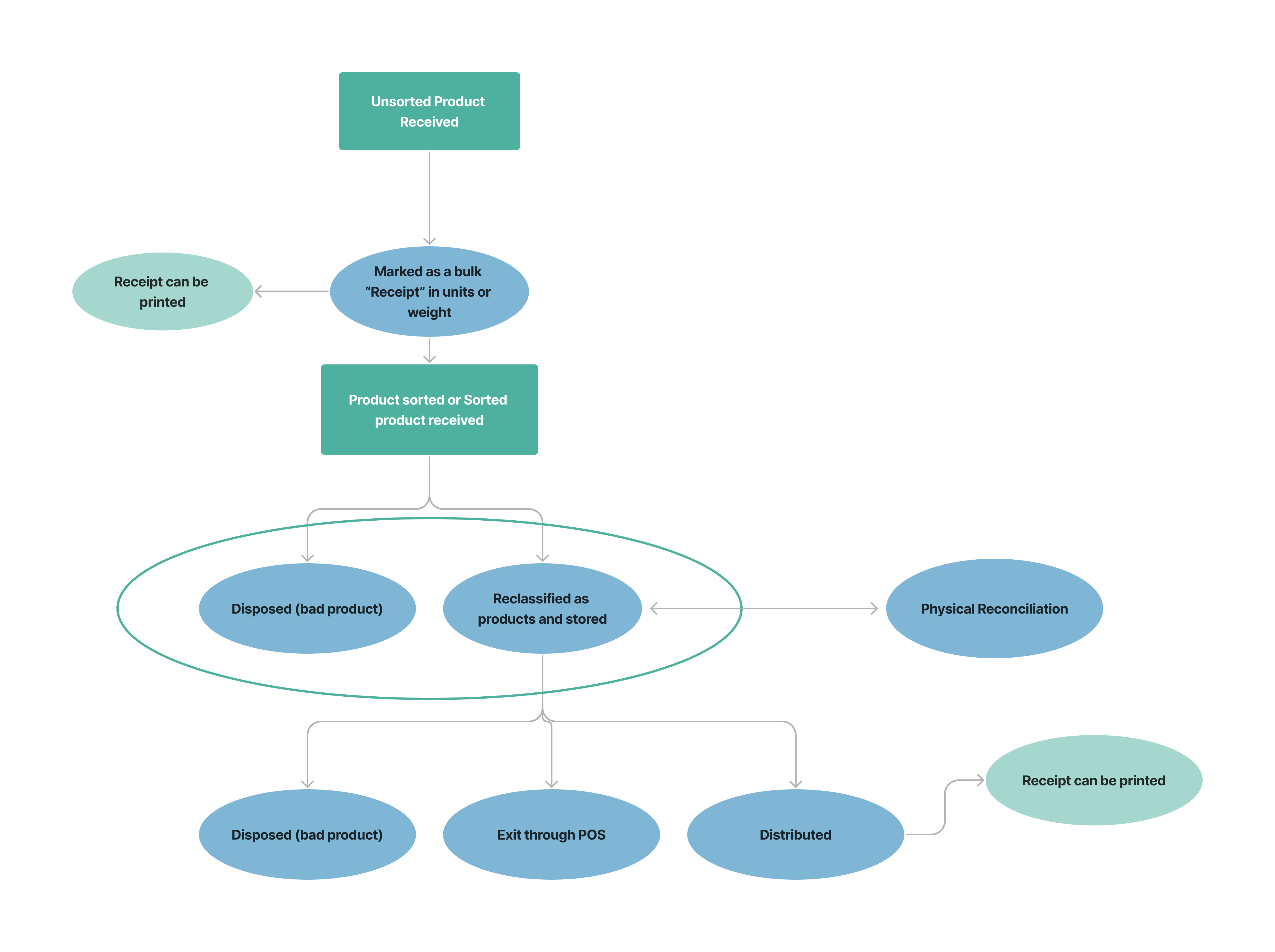
Inventory Workflow February 27, 2026 15:44 Updated Related articles File Uploads Product Reconciliation Bulk program information (description & how to add, edit, delete and review bulk entries) US Program Names & Program Types Available